为切实保障被征地群众合法权益,按照《河南省人民政府关于公布征收集体土地地上附着物和青苗最低补偿标准的通知》(豫政文〔2025〕16号)要求,市自然资源和规划局修订起草了《许昌市征收集体土地地上附着物和青苗补偿标准(征求意见稿)》,现向社会公开征求意见。
此事项已纳入2025年市政府重大行政决策事项目录。为确保许昌市最新补偿标准更新时间节点与全省同步,更好保障群众利益,需将公开征求意见期限调整为15日。欢迎有关单位和各界人士对征求意见稿提出意见建议,有关意见建议请于2025年8月21日前通过以下方式反馈至市自然资源和规划局。
联系电话:0374-2988639
电子邮箱:xcsydspk@163.com
通讯地址:许昌市府西路自然资源和规划局5316房间
附件:
《许昌市征收集体土地地上附着物和青苗补偿标准(征求意见稿)》.pdf
2025年8月7日
关于公开征求《许昌市征收集体土地地上附着物
和青苗补偿标准(征求意见稿)》意见的
结果说明
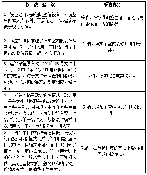
2025年8月7日至8月21日,许昌市自然资源和规划局通过许昌市政府门户网站发布《关于对〈许昌市征收集体土地地上附着物和青苗补偿标准(征求意见稿)公开征求意见的公告》,向社会各界人士广泛征求意见。期间共收到社会各界意见建议共5条,经逐条认真分析研究,群众提出的“对于文件未涵盖的附着物类型,建议通过评估、询价等方式确定相应补偿标准”、“建议增加房屋装饰装修补偿”等5条意见予以采纳。
感谢社会各界对我们工作的关心和支持。
